|
HYPE
|
Functions/Subroutines | |
| subroutine, public | load_observations (dir, odir, ns, bdate, edate, ndt, status) |
| subroutine, public | load_ascii_forcing (dir, ns, bdate, edate, ndt, status) |
| subroutine | load_one_forcing_variabel (ns, ndt, bdate, edate, forcobs, status) |
| integer function | get_forcing_index (name) |
| subroutine | load_netcdf_observations (dir, ns, bdate, edate, ndt, n_Result) |
| subroutine, public | load_ascii_qx_observations (dir, ns, ndt, bdate, edate, status) |
| subroutine | load_netcdf_qx_observations (dir, ns, ndt, bdate, edate, status) |
| subroutine | save_xoreginformation (n, var2, nr) |
| subroutine, public | reset_observations (dir, mdir, odir, status) |
| subroutine, public | close_observations (odir, reset) |
| subroutine, public | get_current_forcing (idt, ns, current_date) |
| subroutine | get_one_current_forcing_data (idt, n, forcobs, current_date, current_value) |
| real function, dimension(n) | get_current_flow (idt, cd, n, no) |
| real function, dimension(no) | get_current_wst (idt, cd, no) |
| real function, dimension(no) | get_current_wst_from_xobs (readxobs, no) |
| real function, dimension(xcol) | get_current_otherobs (idt, cd) |
| real function, dimension(xorcol) | get_current_oregobs (idt, cd) |
| real function, dimension(xcgcol) | get_current_classobs (idt, cd) |
| subroutine, public | prepare_for_update (dir, locupall, locupnone, nsfile, ns, status) |
| subroutine | set_update_nutrientcorr (dim, ns, nrow, icorr, dataarray) |
| subroutine | get_current_time_pointsource (cd) |
| subroutine, public | load_basindata (dir, fdir, n, status) |
| subroutine, public | load_classdata (funit, infile, status) |
| subroutine | count_classdata (funit, infile, cddim, status) |
| subroutine, public | reload_classdata (funit, dir, filedate, status, statuscdc) |
| subroutine, public | load_geoclass (fname, geoclassdata, numslc, maxluse, maxsoil, maxrotation) |
| subroutine, public | set_model_base_configuration (basemodel, idir, idir2, dim, status) |
| subroutine, public | set_model_configuration (config, simconfig) |
| subroutine, public | initiate_model_parameters (ns_base, status) |
| subroutine, public | load_branchdata (dir, n, status) |
| subroutine | find_connected_lakebasins (ndim, basins, downbasins, upbasin) |
| subroutine, public | load_aquiferdata (dir, nsub, numaqu, status) |
| subroutine, public | load_glacierdata (dir, nsb, status) |
| subroutine | load_lakedata (funit, dir, n, lakedataid, status) |
| subroutine | load_damdata (funit, dir, n, status) |
| subroutine | load_flooddata (funit, dir, n, status) |
| subroutine | start_lakedata_table (maxcol, ncols, maxrow, nrows, str, xi, xr, iindex, rindex, ns, lakedataid) |
| subroutine, public | finish_lakedata_table (ns) |
| subroutine, public | read_and_calc_basindata (funit, infile, nskip, n, maxcol, lakedataid, status) |
| subroutine | read_diffuse_sources_file (funit, infile, nsbase, n, nskip, status) |
| subroutine | load_diffuse_sources_file (funit, dir, n, status) |
| subroutine, public | reload_diffuse_sources (funit, dir, nsbase, n, status, filedate) |
| subroutine | load_deposition (funit, dir, n, status) |
| subroutine, public | reload_deposition (funit, dir, basemodel, n, status, filedate) |
| subroutine, public | finish_atmdep_file_deposition (dir) |
| subroutine | load_rrcurvedata (funit, dir, n, status) |
| subroutine, public | load_pointsourcedata (dir, infile, n, status) |
| subroutine | read_pointsourcedata (dir, infile, nrows, status, fexist, readsubid, readpsid, readpstype, readlocation, pointsource, readdate1, readdate2) |
| subroutine, public | get_current_pointsources (dir, infile, ns, time, status) |
| logical function | turn_off_soilleakage () |
| subroutine, public | load_permanent_soilleakage (dir, n, bd, status) |
| subroutine, public | get_current_soilleakage (dir, n, time, status) |
| subroutine | find_seasonal_division_of_leakage (dir, infile, nleak, status) |
| subroutine | read_seasonal_leakage (dir, infile, n, geoid, nleak, status, leakage) |
| subroutine | read_first_monthly_leakage (dir, infile, bd, n, geoid, status, leakage) |
| subroutine | read_one_year_monthly_leakage (dir, infile, cd, n, geoid, status, leakage) |
| subroutine | load_management_data (funit, dir, n, status) |
| subroutine | load_forcing_information_data (funit, dir, ns, status) |
| subroutine | load_forcing_information_data_from_txt_file (funit, dir, ns, status) |
| subroutine | read_update_data (funit, infile, ns, nqsub, qupdsub, nqarsub, nwarsub, qarupdsub, warupdsub, qarupdar, warupdar, nwsub, wendsub, nrow, tpcorrarr, tncorrarr, tploccorrarr, tnloccorrarr, ncsub, cupdsub) |
| subroutine, public | calculate_path (ns) |
| subroutine, public | reform_inputdata_for_submodel (basemodel, ns) |
| integer function | get_subid_index (id, ns) |
| subroutine, public | load_cropdata (dir, n, status) |
| subroutine, public | get_hyss_arguments (dir, iseq, pflag) |
| subroutine, public | load_coded_info (dir, status, date1, date2, date3, skip, step, nsubst, rsmax, rsnum, readstatedate, mdir, rdir, fdir, odir, lldir, ldir, conductinibin, locupall, locupnone, subincrit) |
| subroutine | set_yesno_variable_from_line (linelen, linepos, line, errstr, onoff, status) |
| integer function | count_number_of_output (dim1, dim2, arr1, arr2, arr3, arr4, arr5, arr6, arr7) |
| subroutine | check_output_variables (dimout, n, varid, aggarea) |
| subroutine, public | set_outvar (nout, noutvar, noutvarclass) |
| subroutine | set_outvar_output (nout, noutvar, noutvarclass) |
| subroutine | set_outvar_crit (noutvar, noutvarclass) |
| subroutine, public | load_submodel_information (dir, submodelrun, basemodel, msub, status) |
| subroutine, public | set_outvar_for_variable_new (varid, areaagg, ovindex, noutvar, noutvarclass, cgname) |
| subroutine, public | prepare_subbasin_output (critbasins, status) |
| subroutine, public | load_output_regions (dir, nreg, status) |
| subroutine | check_outputfiles_for_illegal_input (status) |
| subroutine, public | load_otest (dir, name, status) |
| subroutine, public | load_parameters (dir, basemodel, status, seqflag, iens) |
| subroutine, public | load_optpar (dir) |
| subroutine | read_parameter_ensemble_task (dir, taskAS, taskBS) |
| subroutine | calculate_special_optpar_parameters (dir, velindex, dampindex, rivvel, damp) |
| subroutine | calculate_special_partxt_parameters (dir, nruns, velindex, dampindex, rivvel, damp) |
| subroutine, public | initiate_output_routines () |
| subroutine, public | set_outvar_test_information (n) |
| subroutine, public | count_ensemble_simulations (use_bestsims, use_allsim, nens) |
| subroutine | count_parfile_simulations (nens) |
| subroutine, public | load_ensemble_simulations (dir, fname, numpar, nperf, numcrit, nsim, parameters) |
| subroutine | read_simulation_perf_and_par (funit, i, mpar, numpar, nperf, numcrit, optcrit, performance, parameters, status) |
Read and process model input from files, both static data and forcing.
Procedures for observations, and for reading and preparing input data.
| subroutine, public datamodule::calculate_path | ( | integer, intent(in) | ns | ) |
Calculate the coupling between subbasins by index from the existing coupling by subid. In addition set the flag for upstream lakebasins flowing to downstream lakebasin and branches that are secondary outlets of lakebasin lake.
Consequences Module modvar variables path, branchdata and branchindex may be allocated and set. Module modvar variables pathsubid and branchsubid is deallocated.
| [in] | ns | Number of subbasins (of submodel) |
Algorithm
Set main path and groundwater flow path
Check for connected lakebasins in main flow path
Set branch path and data, if present
Check for connected lakebasins in branched flow path
Check for secondary outlet of lakebasins in branched flow path
Find subbasin index that outlet originated from
Here is the call graph for this function:
Here is the caller graph for this function:| subroutine datamodule::calculate_special_optpar_parameters | ( | character(len=*), intent(in) | dir, |
| integer, intent(in) | velindex, | ||
| integer, intent(in) | dampindex, | ||
| real, intent(inout) | rivvel, | ||
| real, intent(inout) | damp | ||
| ) |
Reads parameters to be calibrated to find maximum dimension of river states.
| [in] | dir | file directory |
| [in] | velindex | index of rivvel in modparid |
| [in] | dampindex | index of damp in modparid |
| [in,out] | rivvel | lower river velocity boundary |
| [in,out] | damp | lower damp boundary |
Here is the caller graph for this function:| subroutine datamodule::calculate_special_partxt_parameters | ( | character(len=*), intent(in) | dir, |
| integer, intent(in) | nruns, | ||
| integer, intent(in) | velindex, | ||
| integer, intent(in) | dampindex, | ||
| real, intent(inout) | rivvel, | ||
| real, intent(inout) | damp | ||
| ) |
Reads parameters of ensemble simulation to find maximum dimension of river states.
| [in] | dir | file directory |
| [in] | nruns | number of ensembles |
| [in] | velindex | index of rivvel in modparid |
| [in] | dampindex | index of damp in modparid |
| [in,out] | rivvel | lower river velocity boundary |
| [in,out] | damp | lower damp boundary |
Check whole ensemble's par files
Read each parameter from file
Find rivvel and damp values
Here is the caller graph for this function:
|
private |
Checks for incompatible output.
| [in] | dimout | dimension of variable arrays |
| [in,out] | n | number of output variables of this type |
| [in,out] | varid | variables for output |
| [in,out] | aggarea | area aggregation type of variable (subbasin=0,upstream=1,region=2) |
Algorithm
Check outvar information for non-calculatable upstream variables
Change output variable information
Set output
Here is the caller graph for this function:| subroutine datamodule::check_outputfiles_for_illegal_input | ( | integer, intent(out) | status | ) |
Check output files for illegal variables.
| [out] | status | status returned from function |
Here is the caller graph for this function:| subroutine, public datamodule::close_observations | ( | character(len=*), intent(in) | odir, |
| logical, intent(in), optional | reset | ||
| ) |
Close files with observations used for forcing and calibration.
| [in] | odir | File directory (otherobsdir for Xobs) |
| [in] | reset | flag that subroutine is used for reset |
Here is the call graph for this function:
Here is the caller graph for this function:| subroutine datamodule::count_classdata | ( | integer, intent(in) | funit, |
| character (len=*), intent(in) | infile, | ||
| integer, dimension(4), intent(out) | cddim, | ||
| integer, intent(out) | status | ||
| ) |
Gets the information about number of classes, land uses, soil types and crop rotation groups from a ClassData.txt.
| [in] | funit | Unit for file |
| [in] | infile | Name of characteristics file to be read |
| [out] | cddim | Highest index of classes, landuse, soil type and crop rotation group in file |
| [out] | status | File found and read |
Algoritm
Count number of classes (actually all rows)
Allocate variable for holding class information
Read information of ClassData.txt
Here is the caller graph for this function:| subroutine, public datamodule::count_ensemble_simulations | ( | logical, intent(in) | use_bestsims, |
| logical, intent(in) | use_allsim, | ||
| integer, intent(out) | nens | ||
| ) |
Count number of parameter sets used for ensemble simulation.
| [in] | use_bestsims | Task count bestsims.txt |
| [in] | use_allsim | Task count allsim.txt |
| [out] | nens | Number of parameter ensembles |
Algorithm
Find file with parameter set(s)
If file with parameter ensemble sets
Here is the call graph for this function:
Here is the caller graph for this function:
|
private |
Count number of outputs / output types and output periods.
Consequences Module worldvar variable noutput is set by return value
| [in] | dim1 | dimension of array (meanperiod) |
| [in] | dim2 | dimension of array (groups) |
| [in] | arr1 | array with number of variables for output of type 1 |
| [in] | arr2 | array with number of variables for output of type 2 |
| [in] | arr3 | array with number of variables for output of type 3 |
| [in] | arr4 | array with number of variables for output of type 4 |
| [in] | arr5 | array with number of variables for output of type 5 or 6 |
| [in] | arr6 | array with number of variables for output of type 5 or 6 |
| [in] | arr7 | array with number of variables for output of type 7 |
Algorithm
Count number of outputs with set variables, i.e. used for this simulation
Here is the call graph for this function:
Here is the caller graph for this function:| subroutine datamodule::count_parfile_simulations | ( | integer, intent(out) | nens | ) |
Count number of parameter files ensemble simulation.
| [out] | nens | Number of parameter ensembles |
Algorithm
Find file with parameter set(s)
Here is the caller graph for this function:| subroutine datamodule::find_connected_lakebasins | ( | integer, intent(in) | ndim, |
| integer, dimension(ndim), intent(in) | basins, | ||
| integer, dimension(ndim), intent(in) | downbasins, | ||
| logical, dimension(ndim), intent(out) | upbasin | ||
| ) |
Check for connected lakebasins.
| [in] | ndim | Number of subbasins to be checked |
| [in] | basins | Subid of all subbasins to be checked; basin(i)subid, branchsubid(i)source |
| [in] | downbasins | Subid of their downstream subbasins; pathsubid(i)main or branchsubid(i)branch |
| [out] | upbasin | Flag for lakebasins upstream of other lakebasins |
Check for connected lakebasins
Here is the call graph for this function:
Here is the caller graph for this function:| subroutine datamodule::find_seasonal_division_of_leakage | ( | character (len=*), intent(in) | dir, |
| character (len=*), intent(in) | infile, | ||
| integer, intent(out) | nleak, | ||
| integer, intent(out) | status | ||
| ) |
Checks a file for seasonal leakage for the seasonal division of the file The file can have seasonality as (daily or) monthly values or be constant.
| [in] | dir | File directory |
| [in] | infile | Name of leakage file |
| [out] | nleak | Seasonal division; number of values to be read for each subbasin (1, 12 or 366) |
| [out] | status | Error status |
Here is the call graph for this function:
Here is the caller graph for this function:| subroutine, public datamodule::finish_atmdep_file_deposition | ( | character (len=*), intent(in) | dir | ) |
Set deposition to model specified values if no AtmdepData.txt file is used.
| [in] | dir | File directory |
Algorithm
Check for file
Here is the call graph for this function:
Here is the caller graph for this function:| subroutine, public datamodule::finish_lakedata_table | ( | integer, intent(in) | ns | ) |
Set lakedatapar values to those specified in HYPE parameter variables.
| [in] | ns | number of subbasins |
Algorithm
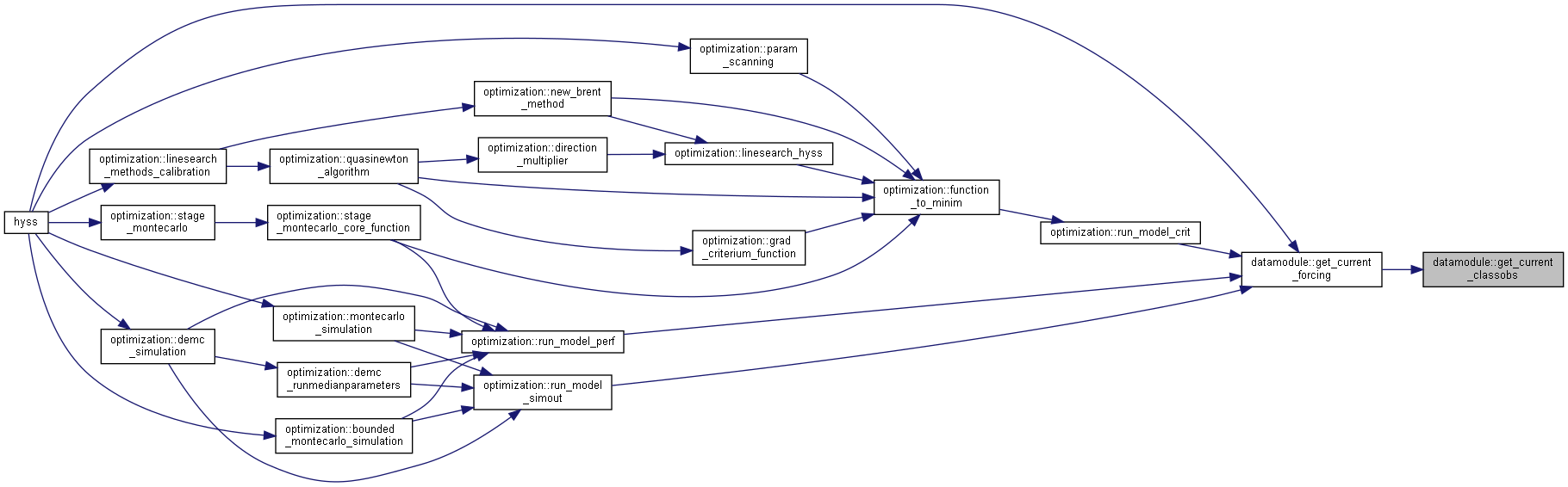
Here is the caller graph for this function:| real function, dimension(xcgcol) datamodule::get_current_classobs | ( | integer, intent(in) | idt, |
| type(datetype), intent(in) | cd | ||
| ) |
Get current value of class observations from files or memory.
| [in] | idt | current time step |
| [in] | cd | current date |
Here is the call graph for this function:
Here is the caller graph for this function:| real function, dimension(n) datamodule::get_current_flow | ( | integer, intent(in) | idt, |
| type(datetype), intent(in) | cd, | ||
| integer, intent(in) | n, | ||
| integer, intent(in) | no | ||
| ) |
Get current discharge from file or memory.
| [in] | idt | current time step |
| [in] | cd | current date |
| [in] | n | number of subbasins |
| [in] | no | number of observation stations |
Here is the call graph for this function:
Here is the caller graph for this function:| subroutine, public datamodule::get_current_forcing | ( | integer, intent(in) | idt, |
| integer, intent(in) | ns, | ||
| type(datetype), intent(out) | current_date | ||
| ) |
Get current forcing from file or memory.
| [in] | idt | current timestep index |
| [in] | ns | number of subbasins |
| [out] | current_date | current date |
Here is the call graph for this function:
Here is the caller graph for this function:| real function, dimension(xorcol) datamodule::get_current_oregobs | ( | integer, intent(in) | idt, |
| type(datetype), intent(in) | cd | ||
| ) |
Get current value of other observations from file or memory.
| [in] | idt | current time step |
| [in] | cd | current date |
Here is the call graph for this function:
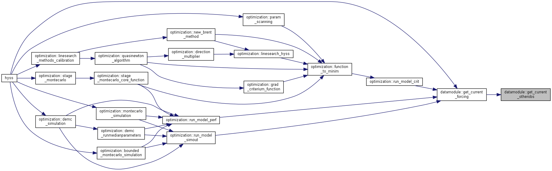
Here is the caller graph for this function:| real function, dimension(xcol) datamodule::get_current_otherobs | ( | integer, intent(in) | idt, |
| type(datetype), intent(in) | cd | ||
| ) |
Get current value of other observations from file or memory.
| [in] | idt | current time step |
| [in] | cd | current date |
Here is the call graph for this function:
Here is the caller graph for this function:| subroutine, public datamodule::get_current_pointsources | ( | character (len=*), intent(in) | dir, |
| character (len=*), intent(in) | infile, | ||
| integer, intent(in) | ns, | ||
| type(datetype), intent(in) | time, | ||
| integer, intent(out) | status | ||
| ) |
Gets the information about temporary point sources from PointSourceData.txt. Recalculate into form suitable for model.
Consequences Module modvar variable load and t1load are changed
Reference ModelDescription Chapter 5 (Point sources)
| [in] | dir | File directory |
| [in] | infile | Name of pointsource file to be read (PointSourceData.txt) |
| [in] | ns | Number of subbasins (submodel) |
| [in] | time | Current time (e.g. 2005-01-26 18:00) |
| [out] | status | Error status |
Here is the call graph for this function:
Here is the caller graph for this function:| subroutine, public datamodule::get_current_soilleakage | ( | character (len=*), intent(in) | dir, |
| integer, intent(in) | n, | ||
| type(datetype), intent(in) | time, | ||
| integer, intent(out) | status | ||
| ) |
Gets the information about nutrient soil leakage from file.
Alternative 3: Soil nutrient leakage load is read from file. A simlified soil routine is used. Alternative 6: Soil nutrient leakage load and conc is read from files.
Consequences Module modvar variable soilleak is set.
Reference ModelDescription Chapter Nitrogen and phosphorus in land routines (Nutrient soil leakage from outer source)
| [in] | dir | File directory |
| [in] | n | Number of subbasins, submodel |
| [in] | time | Current time (e.g. 2005-01-26 18:00) |
| [out] | status | Error status |
Algorithm
Load current soilleakage load from files
Load current soilleakage from files
Here is the call graph for this function:
Here is the caller graph for this function:| subroutine datamodule::get_current_time_pointsource | ( | type(datetype), intent(in) | cd | ) |
Get current value of time series pointsource from file and set modvar variable psload.
| [in] | cd | current date |
Here is the call graph for this function:
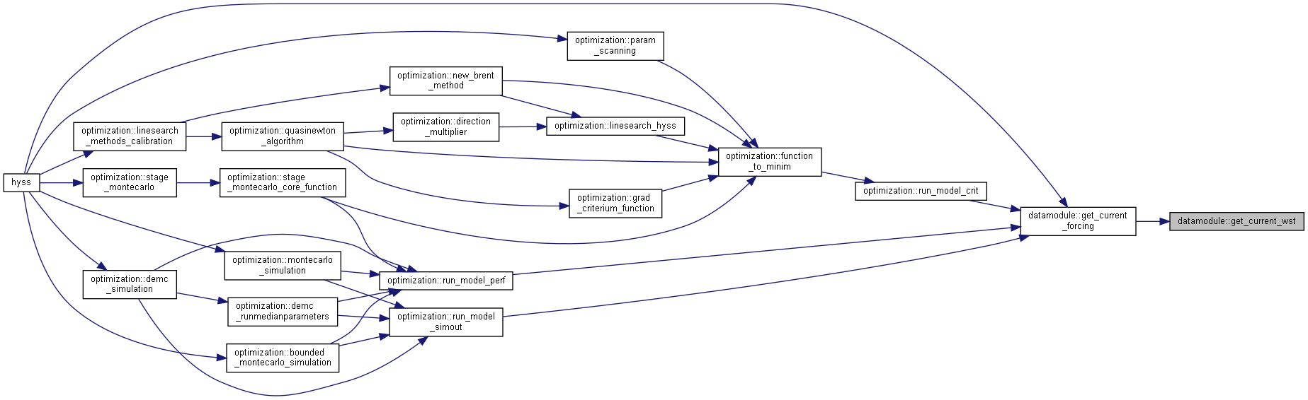
Here is the caller graph for this function:| real function, dimension(no) datamodule::get_current_wst | ( | integer, intent(in) | idt, |
| type(datetype), intent(in) | cd, | ||
| integer, intent(in) | no | ||
| ) |
Get current water level from file or memory.
| [in] | idt | current time step |
| [in] | cd | current date |
| [in] | no | number of observation stations |
Here is the call graph for this function:
Here is the caller graph for this function:| real function, dimension(no) datamodule::get_current_wst_from_xobs | ( | real, dimension(xcol), intent(in) | readxobs, |
| integer, intent(in) | no | ||
| ) |
Get current water level from xobsi array.
| [in] | readxobs | current xobs observations |
| [in] | no | number of observation stations |
Here is the caller graph for this function:| integer function datamodule::get_forcing_index | ( | character(len=10), intent(in) | name | ) |
Find index of forcing based on filename.
Here is the call graph for this function:
Here is the caller graph for this function:| subroutine, public datamodule::get_hyss_arguments | ( | character(len=maxcharpath), intent(out) | dir, |
| integer, intent(out) | iseq, | ||
| logical, intent(out) | pflag | ||
| ) |
Get command line argument: directory of info.txt and simulation sequence, or read them from filedir.txt (old variant).
| [out] | dir | Directory for information about simulation (infodir) |
| [out] | iseq | Sequence number (simsequence) |
| [out] | pflag | Sequence number to be used on par-file (parseq) |
Algorithm
If no command line argument, read information from filedir.txt
Get command line argument
Here is the caller graph for this function:| subroutine datamodule::get_one_current_forcing_data | ( | integer, intent(in) | idt, |
| integer, intent(in) | n, | ||
| type(forcingdatatype), intent(in) | forcobs, | ||
| type(datetype), intent(out) | current_date, | ||
| real, dimension(n), intent(out) | current_value | ||
| ) |
Get current forcing data for one variable for selected subbasins from file or memory.
| [in] | idt | current time step |
| [in] | n | number of subbasins |
| [in] | forcobs | data/information for one forcing variable |
| [out] | current_date | current date |
| [out] | current_value | current value of the forcing variable |
Here is the call graph for this function:
Here is the caller graph for this function:| integer function datamodule::get_subid_index | ( | integer, intent(in) | id, |
| integer, intent(in) | ns | ||
| ) |
Finds the corresponding index for a subid.
| [in] | id | subid |
| [in] | ns | number of subbasins |
Algorithm
Loop through subbasin id: to find the index of the current one.
Here is the call graph for this function:
Here is the caller graph for this function:| subroutine, public datamodule::initiate_model_parameters | ( | integer, intent(in) | ns_base, |
| integer, intent(out) | status | ||
| ) |
Allocate model parameters and set their region division coupling.
Consequences Module modvar arrays related to parameters are allocated and set.
| [in] | ns_base | number of subbasin |
| [out] | status | error status of subroutine |
Here is the call graph for this function:
Here is the caller graph for this function:| subroutine, public datamodule::initiate_output_routines |
Initiate accumulation variables for printout.
Consequences Module worldvar variables maptime,
tmap, output, and accload are set.
Here is the call graph for this function:
Here is the caller graph for this function:| subroutine, public datamodule::load_aquiferdata | ( | character (len=*), intent(in) | dir, |
| integer, intent(in) | nsub, | ||
| integer, intent(out) | numaqu, | ||
| integer, intent(out) | status | ||
| ) |
Get the information about aquifers from AquiferData.txt.
Consequences Module modvar variable aquifer and pathsubid will be set. Module modvar varible nregions may be increased.
| [in] | dir | File directory |
| [in] | nsub | Number of subbasins (basemodel) |
| [out] | numaqu | Number of aquifers |
| [out] | status | Error status |
Here is the call graph for this function:
Here is the caller graph for this function:| subroutine, public datamodule::load_ascii_forcing | ( | character(len=*), intent(in) | dir, |
| integer, intent(in) | ns, | ||
| type(datetype), intent(in) | bdate, | ||
| type(datetype), intent(in) | edate, | ||
| integer, intent(in) | ndt, | ||
| integer, intent(out) | status | ||
| ) |
Reads forcing data from file. Also checks data.
Consequences Module worldvar variables forcingdata and dates may change. Module modvar variables preci, tempi, snowfraci, shortwavei, windi, humidi, tmini, tmaxi, uwindi, vwindi may be allocated.
| [in] | dir | File directory (forcingdir) |
| [in] | ns | Number of subbasins, basemodel |
| [in] | bdate | Begin simulation date=bdate |
| [in] | edate | End simulation date=sdate |
| [in] | ndt | Number of timesteps in simulation |
| [out] | status | Error number |
Here is the call graph for this function:
Here is the caller graph for this function:| subroutine, public datamodule::load_ascii_qx_observations | ( | character(len=*), intent(in) | dir, |
| integer, intent(in) | ns, | ||
| integer, intent(in) | ndt, | ||
| type(datetype), intent(in) | bdate, | ||
| type(datetype), intent(in) | edate, | ||
| integer, intent(out) | status | ||
| ) |
Reads Qobs, Wobs, Xobs and Xoregobs data values in file.
Consequences Module worldvar variables qobs, wobs, xobs, xoregobs, xcol, xorcol, qobsdata, wobsindex, wobsindex, numwobsstn, bwdate, ewdate, bxdate, exdate, bxrdate and exrdate may change. Module modvar variables qobsi, xobsi, wobsi and xoregobsi may be allocated, and xobsindex and xoregindex may change.
| [in] | dir | File directory (otherobsdir, earlier forcingdir) |
| [in] | ns | Number of subbasins, basemodel |
| [in] | ndt | Number of timesteps in simulation |
| [in] | bdate | Begin simulation date |
| [in] | edate | End simulation date |
| [out] | status | Error number |
Here is the call graph for this function:
Here is the caller graph for this function:| subroutine, public datamodule::load_basindata | ( | character(len=*), intent(in) | dir, |
| character(len=*), intent(in) | fdir, | ||
| integer, intent(out) | n, | ||
| integer, intent(out) | status | ||
| ) |
Gets the basic information about soil-landuse-classes and subbasins from GeoClass and GeoData. Additional geographical data for lakes, dams and floodplains are also collected as well as data on water management (e.g. irrigation) and forcing data location.
Consequences Module worldvar variables atmdepvegreset may be set. Module modvar variables basin, classdata, wetland, nclass, nluse, nsoil, modeloption, conductdamconstruction, conductriverwetland and numrotations are set.
| [in] | dir | File directory (model files) |
| [in] | fdir | File directory (forcing data) |
| [out] | n | Number of subbasins |
| [out] | status | Error status |
Algorithm
Read the class characteristics; either from ClassData or GeoClass
Count data in GeoData.txt
Initiate subbasin data and deposition and diffuse source
Read the description of the basins (GeoData.txt)
Read irrigation information of the basins (MgmtData.txt)
Read observation coupling and elevation from separate file (ForcKey.txt)
Read additional description of important lakes (LakeData.txt) (possibly overwrite GeoData information)
Read additional description of important dams (DamData.txt)
Read additional description of flooding areas (FloodData.txt)
Read additional description of river water level (RRCurveData.txt, RiverRatingCurveData.txt)
Read non point (diffuse) sources
Read atmospheric deposition sources
Here is the call graph for this function:
Here is the caller graph for this function:| subroutine, public datamodule::load_branchdata | ( | character (len=*), intent(in) | dir, |
| integer, intent(in) | n, | ||
| integer, intent(out) | status | ||
| ) |
Get the information about branches from BranchData.txt.
Consequences Module modvar variable branchsubid will be set
| [in] | dir | File directory |
| [in] | n | Number of subbasins (basemodel) |
| [out] | status | Error status |
Algorithm
Check if file exist
Allocate data holding arrays
Read BranchData-file
Initiate branch data
Save loaded branch data temporary
Check for illegal combinations of branch data and other illegal values
Here is the call graph for this function:
Here is the caller graph for this function:| subroutine, public datamodule::load_classdata | ( | integer, intent(in) | funit, |
| character (len=*), intent(in) | infile, | ||
| integer, intent(out) | status | ||
| ) |
Gets the information about classes from ClassData.txt Reads the file with column headings.
Consequences Module variables will be allocated and set
| [in] | funit | Unit for file |
| [in] | infile | Name of characteristics file to be read |
| [out] | status | File found and read |
Algoritm
Check for file.
Count number of classes, land uses, soil types and rotationgroups. Set dimension variables.
Allocate variables for holding class information
Read information of ClassData.txt
Sort class information
Here is the call graph for this function:
Here is the caller graph for this function:| subroutine, public datamodule::load_coded_info | ( | character(len=maxcharpath), intent(in) | dir, |
| integer, intent(out) | status, | ||
| type(datetype), intent(out) | date1, | ||
| type(datetype), intent(out) | date2, | ||
| type(datetype), intent(out) | date3, | ||
| integer, intent(out) | skip, | ||
| integer, intent(out) | step, | ||
| integer, intent(out) | nsubst, | ||
| integer, intent(in) | rsmax, | ||
| integer, intent(out) | rsnum, | ||
| type(datetype), dimension(rsmax), intent(out) | readstatedate, | ||
| character(len=maxcharpath), intent(out) | mdir, | ||
| character(len=maxcharpath), intent(out) | rdir, | ||
| character(len=maxcharpath), intent(out) | fdir, | ||
| character(len=maxcharpath), intent(out) | odir, | ||
| character(len=maxcharpath), intent(out) | lldir, | ||
| character(len=maxcharpath), intent(out) | ldir, | ||
| logical, intent(out) | conductinibin, | ||
| logical, dimension(dim_update), intent(out) | locupall, | ||
| logical, dimension(dim_update), intent(out) | locupnone, | ||
| integer, dimension(:), intent(inout), allocatable | subincrit | ||
| ) |
Consequences The following worldvar module variables is set: readdaily, readobsid, readpstime, writeload, accload, writematlab, weightsub,
usestop84, ncrit, readformat, readoutregion, simsubmodel, resultseq, steplen, forcingdata, indtacheckonoff, indatachecklevel, doassimilation, resetstate, outstate, instate. The following modvar module variables is set: index for substances, simulate, simulatesubstances, conduct, conductxoms, conductwb, conductload, conductregest, conductwarnon, classgroup2, soiliniwet and modeloption.
| [in] | dir | File directory |
| [out] | status | Status of subroutine |
| [out] | date1 | Begin date of simulation |
| [out] | date2 | End date of simulation |
| [out] | date3 | Begin date for criteria/output date |
| [out] | skip | Length of warm-up period |
| [out] | step | Length of simulation period |
| [out] | nsubst | Number of substances simulated |
| [in] | rsmax | Dimension dates for reading soil state |
| [out] | rsnum | Number of dates for reading soil state |
| [out] | readstatedate | Dates for reading soil state variables |
| [out] | mdir | File directory model |
| [out] | rdir | File directory result |
| [out] | fdir | File directory forcing |
| [out] | odir | File directory other observation (evaluation) |
| [out] | lldir | File directory load leak |
| [out] | ldir | File directory log |
| [out] | locupall | Flag for update for all stations |
| [out] | locupnone | Flag for update on no stations |
| [in,out] | subincrit | Subbasins to be included in criteria calculations |
Here is the call graph for this function:
Here is the caller graph for this function:| subroutine, public datamodule::load_cropdata | ( | character (len=*), intent(in) | dir, |
| integer, intent(out) | n, | ||
| integer, intent(out) | status | ||
| ) |
Reads information about crops from file.
Consequences Module modvar variables cropdata, cropirrdata and cropdataindex may be allocated and set.
| [in] | dir | File directory |
| [out] | n | Number of rows in file |
| [out] | status | Error status |
Algorithm
Check if file exist and if it is required
Count number of crops and data columns
Allocate and initiate cropdata variables
Read column headings from file
Code variables for easy finding of variable type
Read the data of the crops to matrix, first column is string which is skipped
Set cropdata variables according to matrix with read data
Check if cropdata is needed?
Calculate index variable to find crops
Here is the call graph for this function:
Here is the caller graph for this function:| subroutine datamodule::load_damdata | ( | integer, intent(in) | funit, |
| character (len=*), intent(in) | dir, | ||
| integer, intent(in) | n, | ||
| integer, intent(out) | status | ||
| ) |
Collects the information about dams from DamData.txt.
Consequences Module modvar variables dam, damindex may be allocated and set. Module modvar variable basin and conductdamconstruction may be changed (lake_depth).
| [in] | funit | File unit, temporary file open |
| [in] | dir | File directory |
| [in] | n | Number of subbasins (base model) |
| [out] | status | Error status |
Here is the call graph for this function:
Here is the caller graph for this function:| subroutine datamodule::load_deposition | ( | integer, intent(in) | funit, |
| character (len=*), intent(in) | dir, | ||
| integer, intent(in) | n, | ||
| integer, intent(out) | status | ||
| ) |
Gets the information about atmospheric deposition from AtmdepData.
Consequences Module variables deposition,deposition2 may be allocated and set
| [in] | funit | Unit for file |
| [in] | dir | File directory |
| [in] | n | Number of subbasins (in GeoData) |
| [out] | status | error status |
Check for substance simulation
Check for file and return if no file
Here is the call graph for this function:
Here is the caller graph for this function:| subroutine datamodule::load_diffuse_sources_file | ( | integer, intent(in) | funit, |
| character (len=*), intent(in) | dir, | ||
| integer, intent(in) | n, | ||
| integer, intent(out) | status | ||
| ) |
Gets the information about diffuse sources for subbasins from NonPointSourceData.txt.
| [in] | funit | Unit for file |
| [in] | dir | File directory |
| [in] | n | Number of subbasins (in GeoData) |
| [out] | status | Error status |
Here is the call graph for this function:
Here is the caller graph for this function:| subroutine, public datamodule::load_ensemble_simulations | ( | character(len=*), intent(in) | dir, |
| character(len=*), intent(in) | fname, | ||
| integer, intent(in) | numpar, | ||
| integer, intent(in) | nperf, | ||
| integer, intent(in) | numcrit, | ||
| integer, intent(in) | nsim, | ||
| real, dimension(nsim,numpar), intent(inout) | parameters | ||
| ) |
Load parameters used for ensemble simulation from file.
| [in] | dir | File directory |
| [in] | fname | File name |
| [in] | numpar | Number of optimised parameters |
| [in] | nperf | Number of performance measures |
| [in] | numcrit | Number of optimised variables |
| [in] | nsim | Number of simulations to be saved |
| [in,out] | parameters | Parameter values for simulations |
Here is the call graph for this function:
Here is the caller graph for this function:| subroutine datamodule::load_flooddata | ( | integer, intent(in) | funit, |
| character (len=*), intent(in) | dir, | ||
| integer, intent(in) | n, | ||
| integer, intent(out) | status | ||
| ) |
Collects the information about flooding areas from FloodData.txt.
Consequences Module modvar variables conduct,flooding,floodindex may be allocated and set.
| [in] | funit | File unit, temporary file open |
| [in] | dir | File directory |
| [in] | n | Number of subbasins (base model) |
| [out] | status | Error status |
Here is the call graph for this function:
Here is the caller graph for this function:| subroutine datamodule::load_forcing_information_data | ( | integer, intent(in) | funit, |
| character (len=*), intent(in) | dir, | ||
| integer, intent(in) | ns, | ||
| integer, intent(out) | status | ||
| ) |
Gets information about forcing data coupling to subbasin and other information on forcing.
Consequences Module worldvar variable forcingdata's stationid are set. Module modvar variable tobselevation is allocated and set (in subroutine).
| [in] | funit | Unit number for file |
| [in] | dir | File directory |
| [in] | ns | Number of subbasins (base model) |
| [out] | status | Error status |
Here is the call graph for this function:
Here is the caller graph for this function:| subroutine datamodule::load_forcing_information_data_from_txt_file | ( | integer, intent(in) | funit, |
| character (len=*), intent(in) | dir, | ||
| integer, intent(in) | ns, | ||
| integer, intent(out) | status | ||
| ) |
Gets information about forcing data coupling to subbasin and other information from ForcKey.txt.
Consequences Module worldvar variable focringdata may change. Module modvar variable tobselevation is allocated and set.
| [in] | funit | Unit number for file |
| [in] | dir | File directory |
| [in] | ns | Number of subbasins (base model) |
| [out] | status | Error status |
Here is the call graph for this function:
Here is the caller graph for this function:| subroutine, public datamodule::load_geoclass | ( | character(len=*), intent(in) | fname, |
| type(classtype), dimension(:), intent(inout), allocatable | geoclassdata, | ||
| integer, intent(out) | numslc, | ||
| integer, intent(out) | maxluse, | ||
| integer, intent(out) | maxsoil, | ||
| integer, intent(out) | maxrotation | ||
| ) |
Read class characteristics file GeoClass.txt.
Consequences Module modvar variables classdata, classgroup, nclass, nluse, nsoil, numrotations and vegtypereset will be allocated and changed by the argument output of this subroutine. Module modvar variables for special classes will be set by a subroutine call.
| [in] | fname | File path/name |
| [in,out] | geoclassdata | class characteristics |
| [out] | numslc | Number of land-soil use combination in GeoClass.txt |
| [out] | maxluse | Number of landuses |
| [out] | maxsoil | Number of soiltypes |
| [out] | maxrotation | Number of groups of classes that exchange crops between years |
Algorithm
Read the file with key to class characteristics (GeoClass.txt)
Set read data to class characteristic structure
Find coded classes
Here is the call graph for this function:
Here is the caller graph for this function:| subroutine, public datamodule::load_glacierdata | ( | character (len=*), intent(in) | dir, |
| integer, intent(in) | nsb, | ||
| integer, intent(out) | status | ||
| ) |
Get the information about glaciers from GlacierData.txt.
Consequences Module modvar variables glacier and glacierindex will be set.
| [in] | dir | File directory |
| [in] | nsb | Number of subbasins (basemodel) |
| [out] | status | Error status |
Here is the call graph for this function:
Here is the caller graph for this function:| subroutine datamodule::load_lakedata | ( | integer, intent(in) | funit, |
| character (len=*), intent(in) | dir, | ||
| integer, intent(in) | n, | ||
| integer, dimension(n), intent(in) | lakedataid, | ||
| integer, intent(out) | status | ||
| ) |
Collects the information about special lakes from LakeData.txt.
Consequences Module modvar variables elake, slake, lakebasin, lakeindex, lakebasinindex may be allocated and set. Module modvar variables basin and conductdamconstruction may be changed.
| [in] | funit | File unit, temporary file open |
| [in] | dir | File directory |
| [in] | n | Number of subbasins (base model) |
| [in] | lakedataid | lakedataid from GeoData |
| [out] | status | Error status |
Here is the call graph for this function:
Here is the caller graph for this function:| subroutine datamodule::load_management_data | ( | integer, intent(in) | funit, |
| character (len=*), intent(in) | dir, | ||
| integer, intent(in) | n, | ||
| integer, intent(out) | status | ||
| ) |
Gets the information about irrigation and water transfer from MgmtData.
| [in] | funit | Unit for file |
| [in] | dir | File directory |
| [in] | n | Number of subbasins |
| [out] | status | Error status |
Here is the call graph for this function:
Here is the caller graph for this function:| subroutine datamodule::load_netcdf_observations | ( | character(len=*), intent(in) | dir, |
| integer, intent(in) | ns, | ||
| type(datetype), intent(in) | bdate, | ||
| type(datetype), intent(in) | edate, | ||
| integer, intent(in) | ndt, | ||
| integer, intent(out) | n_Result | ||
| ) |
| [in] | bdate | Begin simulation date |
| [in] | edate | End simulation date |
Here is the call graph for this function:
Here is the caller graph for this function:| subroutine datamodule::load_netcdf_qx_observations | ( | character(len=*), intent(in) | dir, |
| integer, intent(in) | ns, | ||
| integer, intent(in) | ndt, | ||
| type(datetype), intent(in) | bdate, | ||
| type(datetype), intent(in) | edate, | ||
| integer, intent(out) | status | ||
| ) |
Reads Qobs.nc, NNNNobs.nc, RGNNNNobs.nc data values in file.
Consequences Module worldvar variables qobs, xobs, xoregobs, xcol, xorcol, qobsdata, wobsindex, numwobsstn, bxdate, exdate, bxrdate and exrdate may change. Module modvar variables qobsi, xobsi, wobsi and xoregobsi may be allocated, and xobsindex and xoregindex may change.
| [in] | dir | File directory (forcingdir) |
| [in] | ns | Number of subbasins, basemodel |
| [in] | ndt | Number of timesteps in simulation |
| [in] | bdate | Begin simulation date |
| [in] | edate | End simulation date |
| [out] | status | Error number |
Here is the call graph for this function:
Here is the caller graph for this function:| subroutine, public datamodule::load_observations | ( | character(len=*), intent(in) | dir, |
| character(len=*), intent(in) | odir, | ||
| integer, intent(in) | ns, | ||
| type(datetype), intent(in) | bdate, | ||
| type(datetype), intent(in) | edate, | ||
| integer, intent(in) | ndt, | ||
| integer, intent(out) | status | ||
| ) |
Load forcing data files and other observations into the program.
| [in] | dir | File directory (forcingdir) |
| [in] | odir | File directory (otherobsdir) |
| [in] | ns | Number of subbasins, basemodel |
| [in] | bdate | Begin time for simulation |
| [in] | edate | End time for simulation |
| [in] | ndt | Number of timesteps |
| [out] | status | Error status of subroutine |
Algorithm
Load observations from files
Here is the call graph for this function:
Here is the caller graph for this function:| subroutine datamodule::load_one_forcing_variabel | ( | integer, intent(in) | ns, |
| integer, intent(in) | ndt, | ||
| type(datetype), intent(in) | bdate, | ||
| type(datetype), intent(in) | edate, | ||
| type(forcingdatatype), intent(inout) | forcobs, | ||
| integer, intent(out) | status | ||
| ) |
Load one observation forcing file; check file, saves data or prepare to read continously.
| [in] | ns | Number of subbasins, basemodel |
| [in] | ndt | Number of timesteps in simulation |
| [in] | bdate | Begin simulation date=bdate |
| [in] | edate | End simulation date=sdate |
| [in,out] | forcobs | Forcing data information and values |
| [out] | status | Error number |
Here is the call graph for this function:
Here is the caller graph for this function:| subroutine, public datamodule::load_optpar | ( | character(len=*), intent(in) | dir | ) |
Reads file with intructions on calibration and parameters to be calibrated and saves them in worldvar-arrays. Also reads file for instructions and parameters for parameter ensemble simulation.
Consequences Module worldvar variables optparmin, optparmax, optparprecision, optparid, parindex, optim, dimpar, numoptimpar will be allocated and set.
| [in] | dir | File directory |
Algorithm
Check for file
Initiation of variables for optimization parameters
Open and read simulation settings from optpar.txt
Set tasks for calibration
Set tasks for parameter ensemble simulation
Continue to read parameters
Sort min and max values
Set and check worldvar numoptimpar = amount of model parameters to be optimized
Here is the call graph for this function:
Here is the caller graph for this function:| subroutine, public datamodule::load_otest | ( | character(len=*), intent(in) | dir, |
| character(len=*), intent(in) | name, | ||
| integer, intent(out) | status | ||
| ) |
Read output test values from file.
| [in] | dir | File directory |
| [in] | name | File name |
| [out] | status | Error status of subroutine |
Open file and read heading
Read parameter values from file
Here is the call graph for this function:
Here is the caller graph for this function:| subroutine, public datamodule::load_output_regions | ( | character (len=*), intent(in) | dir, |
| integer, intent(out) | nreg, | ||
| integer, intent(out) | status | ||
| ) |
Load file with information on output regions; Outregions.txt.
Consequences Module worldvar variable outregion is allocated and set, and variable noutreg is set.
| [in] | dir | File directory |
| [out] | nreg | Number of output regions |
| [out] | status | Error status |
If not allocated: allocate and initialize outregion
Here is the call graph for this function:
Here is the caller graph for this function:| subroutine, public datamodule::load_parameters | ( | character(len=*), intent(in) | dir, |
| type(basemodeltype), intent(in) | basemodel, | ||
| integer, intent(out) | status, | ||
| logical, intent(in), optional | seqflag, | ||
| integer, intent(in), optional | iens | ||
| ) |
Read parameter values from file par.txt.
Consequences The modvar module variables soilpar, landpar, genpar, basinpar, regpar, lakedatapar and monthpar will be (re)set.
| [in] | dir | File directory |
| [in] | basemodel | Information on basemodel |
| [out] | status | Error status of subroutine |
| [in] | seqflag | Flag for using sequence number in par-file name (parseq) |
| [in] | iens | Index of ensemble simulation, 0 for ordinary par.txt |
Algorithm
Get filename and open par-file
Allocate and initiate parameter variables
Read parameter values from file
Handle submodel for basin parameters
Here is the call graph for this function:
Here is the caller graph for this function:| subroutine, public datamodule::load_permanent_soilleakage | ( | character (len=*), intent(in) | dir, |
| integer, intent(in) | n, | ||
| type(datetype), intent(in) | bd, | ||
| integer, intent(out) | status | ||
| ) |
Gets the information about nutrient soil leakage from file.
Alternative 1: Soil nutrient leakage concentration is read from file and will replace the concentration calculated by HYPE soil routines. The runoff from classes gets the new concentration.
Alternative 2: Soil nutrient leakage load is read from file. A simplified soil routine is used.
Consequences Module modvar variable soilleak is allocated and set.
Reference ModelDescription Chapter 4 (Nutrient soil leakage from outer source)
| [in] | dir | file directory |
| [in] | n | number of subbasins |
| [in] | bd | simulation begin date |
| [out] | status | error status |
Algorithm
Load monthly soilleakage concentrations for subbasins (SMED-HYPE)
Load monthly soilleakage loads per class
Load first year of monthly soilleakage loads per class
Load constant soilleakage loads or concentrations, depending on classmodel (5 or 6)
Load constant or monthly loads or concentrations, depending on classmodel (5 or 6 or 10 or 9)
Monthly time series of loads or concentrations, depending on classmodel (5 or 6 or 10 or 9)
Here is the call graph for this function:
Here is the caller graph for this function:| subroutine, public datamodule::load_pointsourcedata | ( | character (len=*), intent(in) | dir, |
| character (len=*), intent(in) | infile, | ||
| integer, intent(in) | n, | ||
| integer, intent(out) | status | ||
| ) |
Gets the information about nutrient point sources from PointSourceData.txt Recalculate into form suitable for model. Set permanent loads.
Consequences Module modvar variable psinfo or load is set. Module worldvar variable psdates may be allocated and set.
Reference ModelDescription Chapter 5 (Point sources)
| [in] | dir | File directory (modeldir) |
| [in] | infile | Name of pointsource file to be read (PointSourceData.txt) |
| [in] | n | Number of subbasins |
| [out] | status | Error status |
If periodically constant pointsources are used
If timeseries of pointsources is used:
Check if timeseries are correct and present, and calculate their index coupling
Here is the call graph for this function:
Here is the caller graph for this function:| subroutine datamodule::load_rrcurvedata | ( | integer, intent(in) | funit, |
| character (len=*), intent(in) | dir, | ||
| integer, intent(in) | n, | ||
| integer, intent(out) | status | ||
| ) |
Gets the information about parameters to use for calculating main river water level from RiverRatingCurveData.txt.
Consequences Module variables will be allocated and set
| [in] | funit | Unit for file |
| [in] | dir | File directory |
| [in] | n | Number of subbasins |
| [out] | status | error status |
Algorithm
Check for file and if no file do turn off calc of corl
Here is the call graph for this function:
Here is the caller graph for this function:| subroutine, public datamodule::load_submodel_information | ( | character(len=*), intent(in) | dir, |
| logical, intent(in) | submodelrun, | ||
| type(basemodeltype), intent(inout) | basemodel, | ||
| integer, intent(out) | msub, | ||
| integer, intent(out) | status | ||
| ) |
Reads file with information about submodel for the current.
| [in] | dir | File directory |
| [in] | submodelrun | Submodel is supposed to be run |
| [in,out] | basemodel | Information on basemodel |
| [out] | msub | Number of subbasins of submodel |
| [out] | status | Error status |
Here is the caller graph for this function:| subroutine, public datamodule::prepare_for_update | ( | character(len=*), intent(in) | dir, |
| logical, dimension(dim_update), intent(in) | locupall, | ||
| logical, dimension(dim_update), intent(in) | locupnone, | ||
| integer, intent(in) | nsfile, | ||
| integer, intent(in) | ns, | ||
| integer, intent(out) | status | ||
| ) |
Read information for basins to update.
Consequences Module modvar variables conduct, doupdate, useinupdate may change.
| [in] | dir | File directory |
| [in] | locupall | Flag for update on all stations |
| [in] | locupnone | Flag for no update on any stations |
| [in] | nsfile | Number of subbasins of basemodel |
| [in] | ns | Number of subbasins |
| [out] | status | Error number |
Algorithm
Read update-file if available
Prepare discharge data stations to use for replacing flow (quseobs)
Prepare dicharge data stations and AR-coefficient to use for AR-updating flow (qar)
Prepare waterstage data stations and AR-coefficient to use for AR-updating flow (war)
Prepare for correction of phosphorus concentration by a factor (tpcorr,tploccorr)
Prepare for correction of nitrogen concentration by a factor (tncorr,tnloccorr)
Prepare concentration data stations to use for replacing simulated concentrations (cuseobs)
Prepare for updating lake waterstage at end of time step (wendupd)
Check for incompatible update methods (war not to be used with qar or wendupd)
Write information about used updating methods to logg-file
Here is the call graph for this function:
Here is the caller graph for this function:| subroutine, public datamodule::prepare_subbasin_output | ( | integer, dimension(:), intent(inout), allocatable | critbasins, |
| integer, intent(out) | status | ||
| ) |
Preparation for subbasin and regional output files Preparation of outputs regarding subbasins and regions. Selected subbasins/regions for subbasin and regional output files and criteria calculations.
| [in,out] | critbasins | Subid of subbasins selected for criteria calculations |
| [out] | status | Error status |
Find and set index of areas to be written as subbasin- or region-files (areas was given as ids) and reduce them to only those in (sub-)model
Find and set index of subbasins to be excluded from criteria calculation
Here is the caller graph for this function:| subroutine, public datamodule::read_and_calc_basindata | ( | integer, intent(in) | funit, |
| character (len=*), intent(in) | infile, | ||
| integer, intent(in) | nskip, | ||
| integer, intent(in) | n, | ||
| integer, intent(in) | maxcol, | ||
| integer, dimension(n), intent(out) | lakedataid, | ||
| integer, intent(out) | status | ||
| ) |
Gets the information about subbasins from GeoData. Reads the matrix of basin data values from the file vith mcols columns.
Consequences Module variables will be allocated and set
| [in] | funit | Unit for file |
| [in] | infile | Name of characteristics file to be read |
| [in] | nskip | Number of comment rows |
| [in] | n | Number of subbasins |
| [in] | maxcol | Maximum number of data columns |
| [out] | lakedataid | lakedataid from GeoData |
| [out] | status | Error status |
Here is the call graph for this function:
Here is the caller graph for this function:| subroutine datamodule::read_diffuse_sources_file | ( | integer, intent(in) | funit, |
| character (len=*), intent(in) | infile, | ||
| integer, intent(in) | nsbase, | ||
| integer, intent(in) | n, | ||
| integer, intent(in) | nskip, | ||
| integer, intent(out) | status | ||
| ) |
Gets the information about diffuse sources for subbasins from file like NonPointSourceData.txt Reads the matrix of basin data values from a file with mcols columns Handles missing subbasins (no diffuse load), and extra subid (ignored).
Consequences Module variables will be allocated and set
| [in] | funit | Unit for file |
| [in] | infile | Filename and directory |
| [in] | nsbase | Number of subbasins in GeoData |
| [in] | n | Number of subbasins in (sub)model |
| [in] | nskip | Number of comment rows in file |
| [out] | status | Error status |
Here is the call graph for this function:
Here is the caller graph for this function:| subroutine datamodule::read_first_monthly_leakage | ( | character (len=*), intent(in) | dir, |
| character (len=*), intent(in) | infile, | ||
| type(datetype), intent(in) | bd, | ||
| integer, intent(in) | n, | ||
| integer, dimension(n), intent(in) | geoid, | ||
| integer, intent(out) | status, | ||
| real, dimension(12,n), intent(inout) | leakage | ||
| ) |
Reads monthly time series of soil leakage, first year.
Reference ModelDescription Chapter Nitrogen and phosphorus in land routines (Nutrient soil leakage from outer source)
| [in] | dir | File directory |
| [in] | infile | Name of leakage file |
| [in] | bd | Simulation begin date |
| [in] | n | Number of subbasins (base) |
| [in] | geoid | Subid of subbasins (base) |
| [out] | status | Error status |
| [in,out] | leakage | Soil leakage concentrations |
Here is the call graph for this function:
Here is the caller graph for this function:| subroutine datamodule::read_one_year_monthly_leakage | ( | character (len=*), intent(in) | dir, |
| character (len=*), intent(in) | infile, | ||
| type(datetype), intent(in) | cd, | ||
| integer, intent(in) | n, | ||
| integer, dimension(n), intent(in) | geoid, | ||
| integer, intent(out) | status, | ||
| real, dimension(12,n), intent(inout) | leakage | ||
| ) |
Reads monthly time series of soil leakage, one year.
Reduce the data for submodel.
Reference ModelDescription Chapter Nitrogen and phosphorus in land routines (Nutrient soil leakage from outer source)
| [in] | dir | file directory |
| [in] | infile | name of leakage file |
| [in] | cd | current date |
| [in] | n | number of subbasins |
| [in] | geoid | subid of subbasins |
| [out] | status | error status |
| [in,out] | leakage | soil leakage concentrations |
Here is the call graph for this function:
Here is the caller graph for this function:| subroutine datamodule::read_parameter_ensemble_task | ( | character(len=*), intent(in) | dir, |
| logical, intent(out) | taskAS, | ||
| logical, intent(out) | taskBS | ||
| ) |
Reads file with intructions on parameter ensemble simulation.
| [in] | dir | File directory |
| [out] | taskas | task parameter ensemble with allsim.txt |
| [out] | taskbs | task parameter ensemble with bestsims.txt |
Algorithm
Default values
Check for file
Open and read simulation settings from optpar.txt
Here is the caller graph for this function:| subroutine datamodule::read_pointsourcedata | ( | character (len=*), intent(in) | dir, |
| character (len=*), intent(in) | infile, | ||
| integer, intent(out) | nrows, | ||
| integer, intent(out) | status, | ||
| logical, intent(out) | fexist, | ||
| integer, dimension(:), intent(inout), allocatable | readsubid, | ||
| integer, dimension(:), intent(inout), allocatable | readpsid, | ||
| integer, dimension(:), intent(inout), allocatable | readpstype, | ||
| integer, dimension(:), intent(inout), allocatable | readlocation, | ||
| real, dimension(:,:), intent(inout), allocatable | pointsource, | ||
| character(len=50), dimension(:), intent(inout), allocatable | readdate1, | ||
| character(len=50), dimension(:), intent(inout), allocatable | readdate2 | ||
| ) |
Reads the matrix of point source data from the file.
Reference ModelDescription Chapter 5 (Point sources)
| [in] | dir | File directory |
| [in] | infile | Name of pointsource file to be read (PointSourceData.txt) |
| [out] | nrows | Number of rows in file |
| [out] | status | Error status |
| [out] | fexist | Status of file exist |
| [in,out] | readsubid | subid if point sources |
| [in,out] | readpsid | pointsource id |
| [in,out] | readpstype | type of point source |
| [in,out] | readlocation | location of abstraction/tracer outlet |
| [in,out] | pointsource | Read pointsource info (subbasins,column) |
| [in,out] | readdate1 | From date of point source |
| [in,out] | readdate2 | To date of point source |
Here is the call graph for this function:
Here is the caller graph for this function:| subroutine datamodule::read_seasonal_leakage | ( | character (len=*), intent(in) | dir, |
| character (len=*), intent(in) | infile, | ||
| integer, intent(in) | n, | ||
| integer, dimension(n), intent(in) | geoid, | ||
| integer, intent(in) | nleak, | ||
| integer, intent(out) | status, | ||
| real, dimension(nleak,n), intent(inout) | leakage | ||
| ) |
Reads the matrix of soil leakage concentrations or loads from file. The file can have seasonality as daily or monthly values or be constant.
Reads the typical soil leakage and checks them (>=0).
Reference ModelDescription Chapter Nitrogen and phosphorus in land routines (Nutrient soil leakage from outer source)
| [in] | dir | File directory |
| [in] | infile | Name of leakage file |
| [in] | n | Number of subbasins (basemodel) |
| [in] | geoid | Subid of subbasins |
| [in] | nleak | Number of values to read for each subbasin (1, 12 (or 366)) |
| [out] | status | Error status |
| [in,out] | leakage | Soil leakage concentrations |
Here is the call graph for this function:
Here is the caller graph for this function:| subroutine datamodule::read_simulation_perf_and_par | ( | integer, intent(in) | funit, |
| integer, intent(in) | i, | ||
| integer, intent(in) | mpar, | ||
| integer, intent(in) | numpar, | ||
| integer, intent(in) | nperf, | ||
| integer, intent(in) | numcrit, | ||
| real, intent(inout) | optcrit, | ||
| real, dimension(nperf,numcrit), intent(inout) | performance, | ||
| real, dimension(mpar), intent(out) | parameters, | ||
| integer, intent(out) | status | ||
| ) |
Read the performance result and used parameter values from the one simulation (one row) from a file.
| [in] | funit | File unit |
| [in] | i | Simulation number |
| [in] | mpar | Dimension of parameters |
| [in] | numpar | Number of optimised parameters |
| [in] | nperf | Number of performance measures |
| [in] | numcrit | Number of optimised variables |
| [in,out] | optcrit | Value of optimation criterion for the simulation |
| [in,out] | performance | performance criteria for the simulation |
| [out] | parameters | Parameter values for the simulation |
| [out] | status | flag for subroutine status |
Here is the caller graph for this function:| subroutine datamodule::read_update_data | ( | integer, intent(in) | funit, |
| character (len=*), intent(in) | infile, | ||
| integer, intent(in) | ns, | ||
| integer, intent(out) | nqsub, | ||
| integer, dimension(ns), intent(out) | qupdsub, | ||
| integer, intent(out) | nqarsub, | ||
| integer, intent(out) | nwarsub, | ||
| integer, dimension(ns), intent(out) | qarupdsub, | ||
| integer, dimension(ns), intent(out) | warupdsub, | ||
| real, dimension(ns), intent(out) | qarupdar, | ||
| real, dimension(ns), intent(out) | warupdar, | ||
| integer, intent(out) | nwsub, | ||
| integer, dimension(ns), intent(out) | wendsub, | ||
| integer, intent(out) | nrow, | ||
| real, dimension(ns,2), intent(out) | tpcorrarr, | ||
| real, dimension(ns,2), intent(out) | tncorrarr, | ||
| real, dimension(ns,2), intent(out) | tploccorrarr, | ||
| real, dimension(ns,2), intent(out) | tnloccorrarr, | ||
| integer, intent(out) | ncsub, | ||
| integer, dimension(ns), intent(out) | cupdsub | ||
| ) |
Gets the information about update from update.txt.
| [in] | funit | Unit for file |
| [in] | infile | Name of characteristics file to be read |
| [in] | ns | Number of subbasins (basemodel) |
| [out] | nqsub | Number of subbasins with quseobs update |
| [out] | qupdsub | Subid of subbasins with quseobs update |
| [out] | nqarsub | Number of subbasins with qAR date |
| [out] | nwarsub | Number of subbasins with wAR date |
| [out] | qarupdsub | Subid of subbasins with qAR update |
| [out] | warupdsub | Subid of subbasins with wAR update |
| [out] | qarupdar | AR-factor for qAR-update |
| [out] | warupdar | AR-factor for wAR-update |
| [out] | nwsub | Number of subbasins with wendupd update |
| [out] | wendsub | Subid of subbasins with wendupd update |
| [out] | nrow | Number of data rows in file |
| [out] | tpcorrarr | Subid,value of subbasins with tpcorr update |
| [out] | tncorrarr | Subid,value of subbasins with tncorr update |
| [out] | tploccorrarr | Subid,value of subbasins with tploccorr update |
| [out] | tnloccorrarr | Subid,value of subbasins with tnloccorr update |
| [out] | ncsub | Number of subbasins with cuseobs update |
| [out] | cupdsub | Subid of subbasins with cuseobs update |
Here is the call graph for this function:
Here is the caller graph for this function:| subroutine, public datamodule::reform_inputdata_for_submodel | ( | type(basemodeltype), intent(in) | basemodel, |
| integer, intent(in) | ns | ||
| ) |
Reform the information about subbasins to arrays for submodel.
| [in] | basemodel | Information on basemodel |
| [in] | ns | number of subbasins to be simulated |
Here is the call graph for this function:
Here is the caller graph for this function:| subroutine, public datamodule::reload_classdata | ( | integer, intent(in) | funit, |
| character (len=*), intent(in) | dir, | ||
| type(datetype), intent(in), optional | filedate, | ||
| integer, intent(out) | status, | ||
| logical, dimension(2), intent(out) | statuscdc | ||
| ) |
Gets the information about classes from ClassData_yyyymmdd.txt.
Consequences Module variable classdata will be reset
| [in] | funit | Unit for file |
| [in] | dir | File directory |
| [in] | filedate | date of start of this file |
| [out] | status | File found and read ok |
| [out] | statuscdc | Changed classes and soiltypes found |
Algoritm
Check for file.
Allocate local variables for holding class information
Read information of ClassData
Collect class information in column sorted array. Only these columns are allowed to change
Replace classdata values for found classes
Here is the call graph for this function:
Here is the caller graph for this function:| subroutine, public datamodule::reload_deposition | ( | integer, intent(in) | funit, |
| character (len=*), intent(in) | dir, | ||
| type(basemodeltype), intent(inout) | basemodel, | ||
| integer, intent(in) | n, | ||
| integer, intent(out) | status, | ||
| type(datetype), intent(in), optional | filedate | ||
| ) |
Gets the information about atmospheric deposition from AtmdepData.
Consequences Module variables deposition2 may be reallocated and reset
| [in] | funit | Unit for file |
| [in] | dir | File directory |
| [in,out] | basemodel | Information on basemodel |
| [in] | n | Number of subbasins (sub)model |
| [out] | status | error status |
| [in] | filedate | date of start of this file |
Check for substance simulation
Check for file and return if no file
Here is the call graph for this function:
Here is the caller graph for this function:| subroutine, public datamodule::reload_diffuse_sources | ( | integer, intent(in) | funit, |
| character (len=*), intent(in) | dir, | ||
| integer, intent(in) | nsbase, | ||
| integer, intent(in) | n, | ||
| integer, intent(out) | status, | ||
| type(datetype), intent(in) | filedate | ||
| ) |
Gets the information about diffuse sources for subbasins from NonPointSourceData file of a specified beginning date. These are used until next file is read.
| [in] | funit | Unit for file |
| [in] | dir | File directory |
| [in] | nsbase | Number of subbasins in GeoData |
| [in] | n | Number of subbasins in (sub)model |
| [out] | status | Error status |
| [in] | filedate | date of start of this file |
Check for file and return if no file
Here is the call graph for this function:
Here is the caller graph for this function:| subroutine, public datamodule::reset_observations | ( | character(len=*), intent(in) | dir, |
| character(len=*), intent(in) | mdir, | ||
| character(len=*), intent(in) | odir, | ||
| integer, intent(out) | status | ||
| ) |
Prepare forcingdata, point source time series and other observations for another simulation in case they are read each time step.
| [in] | dir | File directory (forcingdir) |
| [in] | mdir | File directory (modeldir) |
| [in] | odir | File directory (otherobsdir) |
| [out] | status | Error number |
Algorithm
Reset observation files
Reset model defined observations
Reset point sources time files
Here is the call graph for this function:
Here is the caller graph for this function:| subroutine datamodule::save_xoreginformation | ( | integer, intent(in) | n, |
| integer, dimension(n,2), intent(in) | var2, | ||
| integer, intent(in) | nr | ||
| ) |
Save information about finding other observation series.
Consequences Module index array (xoregindex) is set.
| [in] | n | Number of columns in Xoregobs |
| [in] | var2 | Variables and subid for Xoregobs columns |
| [in] | nr | Number of outregions |
Here is the caller graph for this function:| subroutine, public datamodule::set_model_base_configuration | ( | type(basemodeltype), intent(in) | basemodel, |
| character(len=*), intent(in) | idir, | ||
| character(len=*), intent(in) | idir2, | ||
| type(statedimensiontype), intent(inout) | dim, | ||
| integer, intent(out) | status | ||
| ) |
Set model base configuration.
Handle dimension of river queue state; the queue length may be different for current model, initial state file, submodel and for optimization. Set structure holding state dimensions. Transform crop information for southern hemisphere.
Consequences Module modvar variables cropdata and cropirrdata may be changed.
| [in] | basemodel | Information on basemodel |
| [in] | idir | file directory (modeldir) |
| [in] | idir2 | file directory (otherobsdir) |
| [in,out] | dim | simulation dimensions |
| [out] | status | error status of subroutine |
Algorithm
Initialisations
Find maximum dimension of river queue variables
Set state dimension variable
Check maximum number of lakesections to set for connectivity fill-and-spill ilake or HDS model
Set current substances minimum and maximum concentration limits
Check if river queue variables is compatible with initial state and calibration
Here is the call graph for this function:
Here is the caller graph for this function:| subroutine, public datamodule::set_model_configuration | ( | type(stateconfigurationtype), intent(inout) | config, |
| type(simulationconfigurationtype), intent(inout) | simconfig | ||
| ) |
Set model choice configuration and state dimensions.
| [in,out] | config | simulation configuration |
| [in,out] | simconfig | simulation configuration |
Here is the call graph for this function:
Here is the caller graph for this function:| subroutine, public datamodule::set_outvar | ( | integer, intent(in) | nout, |
| integer, intent(out) | noutvar, | ||
| integer, intent(out) | noutvarclass | ||
| ) |
Saves information on variables to calculate for output.
| [in] | nout | number of output file type to be set |
| [out] | noutvar | number of output variables (so far) |
| [out] | noutvarclass | number of output variables for class output (so far) |
Here is the call graph for this function:
Here is the caller graph for this function:| subroutine datamodule::set_outvar_crit | ( | integer, intent(inout) | noutvar, |
| integer, intent(out) | noutvarclass | ||
| ) |
Saves information on output variables to calculate for use in criteria calculations.
Consequences Module variable acccalvar, outvarinfotemp, noutvar and outvarindex is changed.
| [in,out] | noutvar | number of output variables to be set (so far) |
| [out] | noutvarclass | number of output variables for class output (so far) |
Algorithm
Here is the call graph for this function:
Here is the caller graph for this function:| subroutine, public datamodule::set_outvar_for_variable_new | ( | integer, intent(in) | varid, |
| integer, intent(in) | areaagg, | ||
| integer, intent(out) | ovindex, | ||
| integer, intent(inout) | noutvar, | ||
| integer, intent(inout), optional | noutvarclass, | ||
| character(len=6), intent(in), optional | cgname | ||
| ) |
Turns on calculation of choosen variable.
| [in] | varid | index in outvarid of current variable |
| [in] | areaagg | aggregation of variable (0=subbasin average, 1=upstream, 2=region) |
| [out] | ovindex | index of current variable in outvar |
| [in,out] | noutvar | number of output variables to be set (so far) |
| [in,out] | noutvarclass | number of class output variables to be calculated (so far) |
| [in] | cgname | class group name |
Algorithm
Increase the counter of number of output variables to calculate
Here is the call graph for this function:
Here is the caller graph for this function:| subroutine datamodule::set_outvar_output | ( | integer, intent(in) | nout, |
| integer, intent(out) | noutvar, | ||
| integer, intent(out) | noutvarclass | ||
| ) |
Saves information on variables to write to output files.
Consequences Module variable outvarinfotemp and outvarindex is allocated.
| [in] | nout | number of output file type to be set |
| [out] | noutvar | number of output variables (so far) |
| [out] | noutvarclass | number of output variables for class output (so far) |
Algorithm
Count number of classoutputs
Initialize and allocate variables holding outvar information
For every output file type...
and every variable..
Here is the call graph for this function:
Here is the caller graph for this function:| subroutine, public datamodule::set_outvar_test_information | ( | integer, intent(in) | n | ) |
Add information of test of output.
| [in] | n | number of output variables |
Here is the caller graph for this function:| subroutine datamodule::set_update_nutrientcorr | ( | integer, intent(in) | dim, |
| integer, intent(in) | ns, | ||
| integer, intent(in) | nrow, | ||
| integer, intent(in) | icorr, | ||
| real, dimension(dim,2), intent(in) | dataarray | ||
| ) |
Set variable for phosphorus and nitrogen correction/updating.
Consequences Module variables doupdate and useinupdate are allocated and set.
| [in] | dim | number of subbasins of base model |
| [in] | ns | number of subbasins |
| [in] | nrow | number of data |
| [in] | icorr | index for type of updating/correction |
| [in] | dataarray | read data |
Algorithm
For each subbasin and data point: If equal set correction value for this subbasin
If no correction value are found: turn off updating and deallocate array
Here is the caller graph for this function:| subroutine datamodule::set_yesno_variable_from_line | ( | integer, intent(in) | linelen, |
| integer, intent(inout) | linepos, | ||
| character(len=linelen), intent(in) | line, | ||
| character(len=*), intent(in) | errstr, | ||
| logical, intent(out) | onoff, | ||
| integer, intent(out) | status | ||
| ) |
Read Y/J/N code from line to set logical variable.
| [in] | linelen | length of line |
| [in,out] | linepos | current position on line |
| [in] | line | line to be read |
| [in] | errstr | value of str if error |
| [out] | onoff | value of yesno variable |
| [out] | status | error statur of subroutine |
Here is the caller graph for this function:| subroutine datamodule::start_lakedata_table | ( | integer, intent(in) | maxcol, |
| integer, intent(in) | ncols, | ||
| integer, intent(in) | maxrow, | ||
| integer, intent(in) | nrows, | ||
| character(len=10), dimension(maxcol), intent(in) | str, | ||
| integer, dimension(maxrow,maxcol), intent(in) | xi, | ||
| real, dimension(maxrow,maxcol), intent(in) | xr, | ||
| integer, dimension(maxcol), intent(in) | iindex, | ||
| integer, dimension(maxcol), intent(in) | rindex, | ||
| integer, intent(in) | ns, | ||
| integer, dimension(ns), intent(in) | lakedataid | ||
| ) |
Set lakedatapar values to those model variable values specified in LakeData.txt.
Consequences Module modvar variables lakedatapar_ini,lakedatapar, lakedataparindex may be allocated and set.
| [in] | maxcol | Maximum possible amount of columns on LakeData.txt |
| [in] | ncols | Number of columns effectively used in LakeData.txt |
| [in] | maxrow | Maximum number of rows in LakeData.txt (nsub) |
| [in] | nrows | Number of rows effectively used in LakeData.txt |
| [in] | str | Character array with labels of ALL columns given in LakeData.txt (column headers) |
| [in] | xi | Integer values aquired by reading LakeData.txt |
| [in] | xr | Float values aquired by reading LakeData.txt |
| [in] | iindex | Index for column real variables |
| [in] | rindex | Index for column integer variables |
| [in] | ns | Number of subbasins (base model) |
| [in] | lakedataid | lakedataid from GeoData.txt |
Here is the caller graph for this function:| logical function datamodule::turn_off_soilleakage |
Check if substances using load or leak files are simulated.
Algorithm
Turn off soilleakage if no substances simulated
Turn off soilleakage if only T2 is simulated
Set output value
Here is the call graph for this function:
Here is the caller graph for this function: